신에너지차 산업의 빠른 발전은 다양한 산업 체인 전반에 걸쳐 폭발적인 성장을 촉진하고 있다. 차량 지능화와 자율주행은 신에너지차의 가장 중요한 경쟁 우위 방향이 되었으며, 특히 DC-DC 전원 공급 장치의 신뢰성, 고파워밀도, 스위치 전원 공급 장치, EMC, 고효율 및 저비용 측면에서 고도로 통합된 중앙 브레인과 도메인 컨트롤러에게 새로운 과제와 기회를 제공하고 있다.

Qualcomm은 스마트 콕핏 도메인 컨트롤러 공급업체로서 SA8155 및 SA8295에서 중요한 위치를 차지하고 있습니다. 중앙 도메인 컨트롤러 SOC 1단 전원 공급 장치(배터리 입력에서 1단 변환 전원 공급 장치)에서의 과도 전류, 안정적인 작동 전류, 대기 전력 효율, 비용 및 EMC 설계 간의 갈등은 BUCK 전원 공급 장치 설계에 있어 주요 과제입니다. 이러한 갈등을 어떻게 해결하고 균형을 이루는지는 스위치 전원 공급 장치 아키텍처, 전원 칩, 인덕터, MOSFET, 캐패시터 제조업체가 공동으로 노력해야 할 기술 방향입니다.
1- 내용 개요
이 기사에서는 동적 스위칭 전원 전류가 큰(100-300%) 자동차 중앙 도메인 컨트롤러의 1단계 전원 공급 설계에 초점을 맞추어 DC-DC 스위칭 전원 공급 장치의 설계, 전원 공급 솔루션, 인덕터 및 캐패시터 선정 등 기타 설계 방법을 탐구하며, 크기, 비용, 효율성 및 성능 측면에서의 과제를 다루고 실용적인 구현 설계를 논의합니다.
이 장에서는 퀄컴 SA8295 도메인 컨트롤러를 예로 들어 1단계 BUCK 스위칭 전원 공급 장치의 테스트 및 검증을 탐색하고 구현하여 테스트 결과가 기대되는 설계 사양을 충족하는지 여부를 입증합니다.
이 시리즈 기사는 세 개의 장으로 구성되어 있습니다.
01- 퀄컴 자동차 도메인 컨트롤러 1단계 전원 공급 설계 해부: 전원 공급 설계 및 계산
02- 퀄컴 자동차 도메인 컨트롤러 1단계 전원 공급 설계 해부: 회로도 설계 및 PCB 설계
03- 퀄컴 자동차 도메인 컨트롤러 1단계 전원 공급 설계 해석: 성능 테스트 측정 분석 (이 장)
2- 검증 목적
SA8295 과도 전류 요구사항은 다음과 같습니다:

참고: NPU 활성화 시 추가 전류 소비가 필요합니다. 본 설계에는 NPU 설계 전류(3A+3A)가 포함되어 있지 않습니다.
3- 테스트 환경 및 조건
3.1 테스트 조건
주변 온도: 25°C (실제 24-27°C, 25°C로 계산)
3.2 테스트 장비 및 테스트 방법

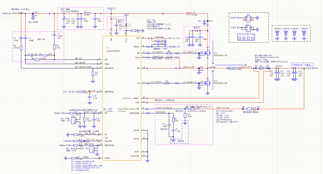
3.3 회로도 및 PCB

도식도

PCB
4- 테스트 검증
다양한 전압(9-16V)에서 정상 상태 부하 능력이 나타내는 리플, 전압 정확도, 안정성, 온도 상승 및 효율성의 성능을 검증하십시오. 공간 제약으로 인해 주요 성능 지표를 선정하여 테스트 검증을 수행합니다.
① 리플: 다양한 입력 전압 및 부하 전류 조건에서의 리플;
② 전압 정확도: 다양한 입력 전압 및 부하 전류 조건에서의 출력 전압 정확도;
③ 부하 전류 용량: 출력 전류 전압, 효율 곡선 테스트;
④ 온도 상승 특성: 운전 조건이 요구사항을 충족하는지 여부를 확인하십시오.
4.1 저전압 부하 용량 (9.0V)

4.2 정상 전압 부하 능력 (13.5V)

4.3 고전압 부하 용량 (16.0V)

4.4 연속 전류 시험

5. 시험 요약
5.1 시험 결과

주목할 만한 몇 가지 사항:
① 핵심 설계 목표는 과도 전류 및 안정된 작동 전류 요구 조건을 충족하는 것이다. 최대값에 따라 완전히 설계할 경우 비용과 부피가 증가하게 되며(PCB 설계 밀도 감소), 실제로 18A에서 안정적으로 작동하는 조건은 존재하지 않는다.
② 리플은 세라믹 캐패시터를 사용하면 쉽게 만족되며, 모두 50mV 이하이다.
③ 전력 인덕터는 우수한 DCR 및 전류의 부드러운 포화 특성을 가지며, 실제 출력 전류는 21A이다.
④ 본 설계는 짧은 시간 동안 20암페어 이상에서 작동이 가능하며, 8-12A 효율성과 온도 상승 수준을 양호하게 유지한다.
6- 주요 소재 BOM

7- 인덕터 선정
자동차 도메인 컨트롤러의 1차 전원 공급 장치에서 중요한 구성 요소로서, 인덕터의 성능은 DC-DC 스위칭 전원 공급 장치의 신뢰성과 변환 효율에 매우 중요합니다. 본 설계 솔루션에서는 CODACA 자동차용 등급 몰드형 파워 인덕터 VSEB0660-1R0M을 채택하였습니다. 이 시리즈의 인덕터는 낮은 손실, 고효율, 넓은 응용 주파수 범위, 강한 포화 전류 저항성, 낮은 발열 및 높은 가성비를 특징으로 합니다. 슬림 디자인은 업계 최고 수준의 전력 밀도를 제공하여 퀄컴 플랫폼의 개발 및 적용에 매우 적합합니다.